老子有钱lzyq88

公司入围国家级专精特新“小巨人”企业公示名单

2021-07-22 12:05:34 浙江老子有钱lzyq88包装材料股份有限公司 浏览次数 8523


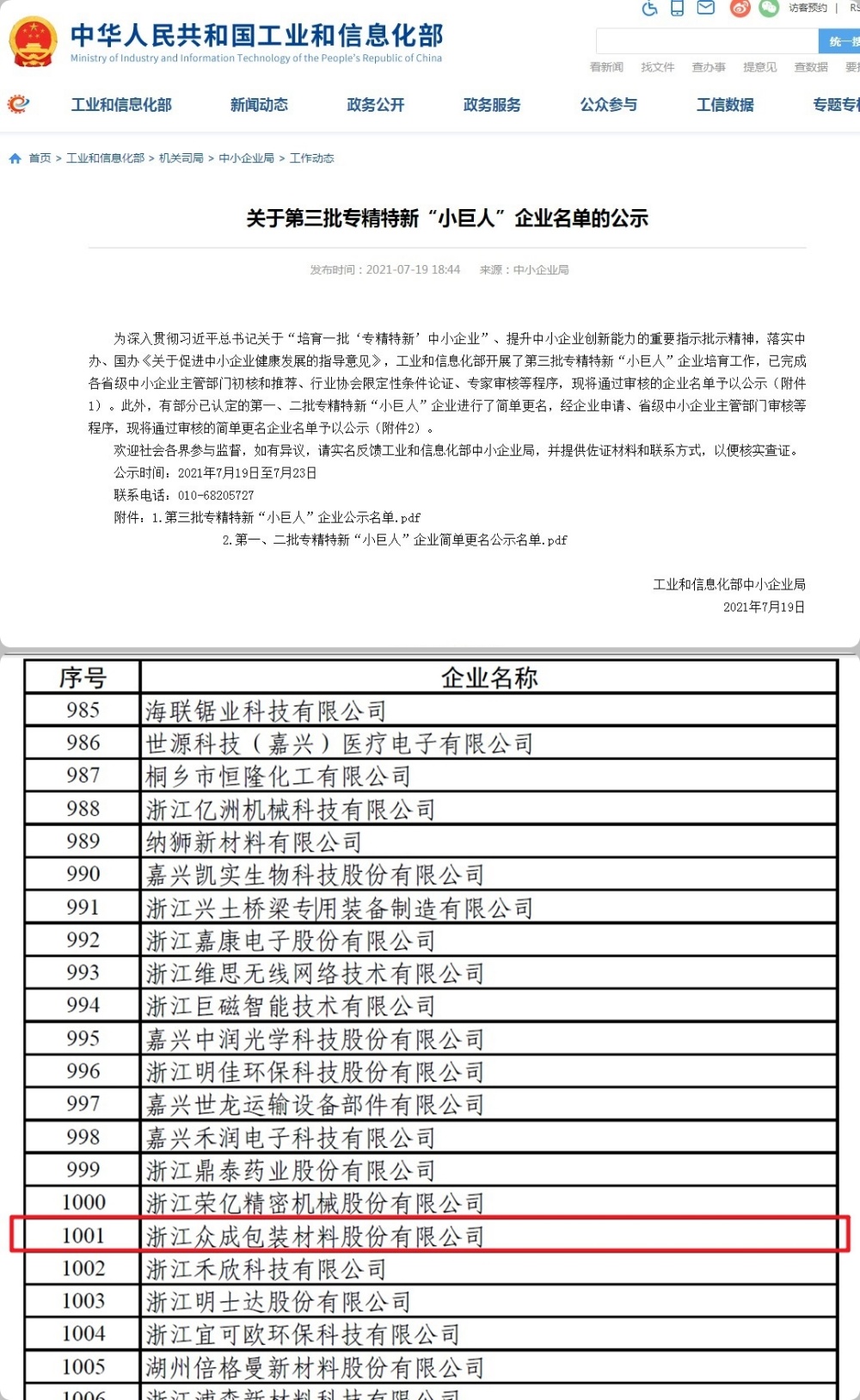
近日,工业和信息化部公布了第三批国家级专精特新“小巨人”企业公示名单,我公司位列其中,成功入围,成为嘉善首家入围企业。


“小巨人”企业是指业绩良好,发展潜力和培育价值处于成长初期的专精特新中小企业,是专注于细分市场、创新能力强、市场占有率高、掌握关键核心技术、质量效益优的排头兵企业,通过培育推动其健康成长,最终成为行业中的“巨人”。


此次成功入围国家级专精特新“小巨人”企业公示名单,既是对公司坚持自主创新发展、行业市场地位的肯定,也为公司未来发展确立了目标和方向,增添了发展信心和动力。公司将充分发挥自身现有优势,持续加大创新投入,不断做精、做大、做强企业,从而带动行业发展提升,增强行业的整体竞争优势